Última actualización: 20 de marzo de 2026
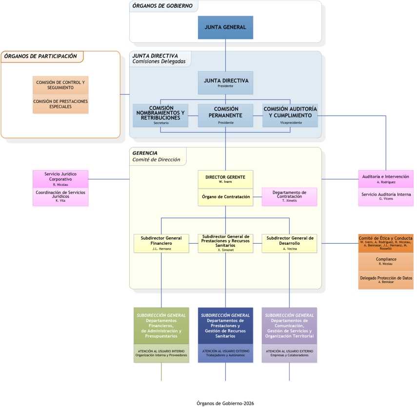
Seguidamente, se describen las funcionalidades y objetivos más significativos de la estructura organizativa de Mutua Balear, de acuerdo al Organigrama que anteriormente se ha presentado y en el que se ha incluido la división departamental de la entidad.
Compuesto por el Director Gerente y los Subdirectores Generales responsables de cada Área. En este Comité pueden asistir también los directores de los Departamentos especializados de la entidad al objeto de proponer o asesorar en cualquier cuestión objeto de su responsabilidad, para conocer de primera mano las decisiones ejecutivas o estrategias de primer nivel que puedan tomarse en el seno del Comité, incluyendo aquellas que podrán ser propuestas o necesariamente ratificadas por la Junta Directiva.
La Junta Directiva otorgará al Director Gerente, por delegación, las facultades circunstanciales o permanentes que estime necesarias para el desempeño de sus obligaciones, entre las cuales figura la dirección y coordinación de los diferentes servicios de la Mutua, así como el asesoramiento a sus diversos órganos de gobierno.
En el desempeño de su actividad, el Director Gerente propondrá la estructuración de los servicios de la Entidad a la Junta Directiva, así como el desarrollo y coordinación de toda la Organización.
Su funcionalidad básica es la de ejercer liderazgo, generar confianza y motivación, y coordinar tanto las relaciones entre los Departamentos Gerenciales y las Áreas de Gestión, como coordinar las interrelaciones entre éstas.
En base a ello, la Entidad se ha estructurado mediante Subdirecciones Generales, que engloban la actividad de toda la Organización, y mediante departamentos especializados de Servicios Jurídicos y de Auditoría Interna e Intervención, que prestan un servicio básico de interpretación del marco jurídico de la actividad de la Entidad y de control y supervisión de la misma.
No obstante lo anterior, el departamento de Auditoría Interna e Intervención, así como las figuras del Compliance y del Delegado de Protección de Datos, no dependen funcional ni jerárquicamente del Director Gerente, sino de la Comisión Delegada de Auditoría y Cumplimiento, cuya composición y funciones se especifican en el artículo 26 de los Estatutos Sociales de la entidad, y que entre sus cometidos está el de valorar y aprobar, en su caso, las propuestas del Comité de Ética y Conducta.
La coordinación entre Subdirecciones Generales se articula a través del Comité de Dirección, integrado por el Director-Gerente y los tres Subdirectores Generales, en cuyo seno se deliberan los aspectos relacionados con la alta dirección cuya decisión final corresponderá al Director-Gerente atendiendo las instrucciones y recomendaciones que aporten, cuando sean necesarios, los departamentos especializados.
Las instrucciones, conclusiones, asesoramientos o propuestas de dichos departamentos especializados se pueden articular bien directamente a la Junta Directiva, al Director Gerente, al Comité de Dirección o, individualmente, a cada uno de los Subdirectores Generales, según la naturaleza de la cuestión a tratar. Las indicaciones o propuestas del Compliance y del Delegado de Protección de Datos se articulan a través del Comité de Ética y Conducta.
Los Subdirectores Generales ostentan las funciones necesarias para la organización y buen funcionamiento de todos los departamentos adscritos a su Subdirección, la coordinación entre éstos y su coordinación con departamentos pertenecientes a otras Subdirecciones.
La coordinación de departamentos interna de cada Subdirección se efectúa mediante los grupos de trabajo, comités o comisiones que cada responsable entienda necesarios.
La coordinación de departamentos de diferentes Subdirecciones se establece a diferentes niveles de colaboración, según la naturaleza de los aspectos a tratar.
Todos los departamentos de la Entidad están agrupados según su actividad en las siguientes tres Subdirecciones Generales.
Principalmente constituida por servicios centrales, será la encargada de apoyar y proveer de los recursos y medios necesarios al resto de Subdirecciones Generales, siendo el puente necesario con éstas para conseguir prestar un servicio de máxima calidad.
Una cultura organizacional de atención y servicio es un factor indiscutible de productividad, diferenciación, calidad, lealtad y preferencia.
Pero sólo las empresas con claras estrategias de excelencia, no sólo en la atención de sus clientes externos, sino también internos (empleados), cumplen sus objetivos estratégicos de forma más eficiente. Por eso, uno de los retos fundamentales de esta subdirección será conseguir la motivación y plena implicación de los trabajadores con la estrategia empresarial.
Pero dicho reto no es único. La Sociedad de hoy exige, además de excelencia, transparencia en la gestión. Esta máxima debe ser un referente en la administración de nuestra empresa. Desde ese punto de vista, es absolutamente necesario dotar a la Subdirección General Financiera de los niveles suficientes de control sobre la gestión que faciliten y complementen el trabajo de una auditoría interna. Seguimiento presupuestario, auditorías de calidad y gestión selectivas, etc, formarán parte de una serie de nuevas facultades cuya responsabilidad inicial asume la Subdirección General Financiera para permitir, posteriormente, al Departamento de Auditoría Interna e Intervención un trabajo más intenso e incisivo en los puntos más sensibles de la Mutua.
En definitiva, la Subdirección General Financiera agrupa todos los Departamentos y Servicios relacionados con la aportación de servicios y recursos al Cliente Interno.
La Subdirección General de Desarrollo es la encargada de atender y asesorar al cliente externo. Debe mantener canales de comunicación fluidos con todos los grupos de interés para ser capaces de anticiparse a sus necesidades y canalizar o dar respuesta integral a los requerimientos de nuestros clientes, de una forma homogénea en toda nuestra estructura territorial.
Debe estar perfectamente coordinada con la Subdirección General de Prestaciones y Recursos Sanitarios, ya que mientras ésta es la encargada de prestar el servicio, la Subdirección General de Desarrollo canalizará las quejas, reclamaciones y posibilidades de mejora demandadas por los clientes externos.
Consta de un Comité de Desarrollo, donde participan diferentes figuras de coordinación y formación técnica, para garantizar la aplicación homogénea de procedimientos de gestión en todos los centros territoriales de la entidad, estructurados a través de diferentes direcciones territoriales.
La Subdirección General de Prestaciones y Recursos Sanitarios es la encargada de la gestión integral de los servicios prestados al cliente externo.
Es en esta Subdirección donde recae la esencia de nuestra razón de ser. Somos una Mutua orientada al servicio, bajo un mandato de ejecución público, y en un sector donde la variable precio no existe, la calidad debe ser nuestra referencia de gestión. Por ello, debemos priorizar en esta Subdirección la asignación de medios y recursos que nos permita compaginar la máxima calidad y eficiencia en el servicio a prestar.
Pero ello no podría ser en modo alguno posible sin el apoyo del resto de Subdirecciones Generales en ese objetivo común. esta Subdirección General tiene por objeto la búsqueda de la máxima integración en la gestión de todas las actuaciones ejecutadas hacia el mismo cliente externo, la población trabajadora protegida en los diferentes regímenes objeto de cobertura.
Dentro de su ámbito de responsabilidades se incluye la gestión del Hospital Mutua Balear, a través de los departamentos y servicios específicos en su gestión.
Servicio jurídico a cualquier nivel sobre la normativa de aplicación a la Entidad, estructurado especialmente en el ámbito de prestaciones, sanitario y de contratación, además de actuaciones y asesoramientos jurídicos y representación legal en juicios.
Su funcionalidad básica en el servicio de contratación es la supervisión y cumplimiento legal del proceso de contratación, incluyendo desde las fases de publicación a la de adjudicación y formalización de contratos y garantías, trabajando coordinadamente con los departamentos gestores responsables de las previsiones técnicas en la función de contratación.
Otra funcionalidad básica es la de recabar, interpretar y prestar el servicio de adaptación de la normativa de aplicación a la estructura operativa de la Entidad, estableciendo los límites, cambios o modificaciones que de dicha normativa se pudiera trasladar a los sistemas de actuación de las áreas de gestión y departamentos afectados.
Además de la dirección del servicio jurídico, existe una coordinación jurídica que permite mantener cohesionada la política de la entidad en esta materia y gestionar los recursos jurídicos disponibles de la forma más ajustada posible a las necesidades que surgen en el día a día.
Control de la gestión a los efectos de comprobar su actuación adecuada al marco preestablecido, con capacidad ejecutiva de intervenir en cualquier aspecto de la Entidad que deba ser corregido. Asimismo, es el canal de mediación y comunicación con la Administración, principalmente con la Intervención General de la Seguridad Social, y coordina las relaciones con la auditoría externa.
Su funcionalidad básica es la de vigilar, controlar y corregir las actuaciones de la estructura operativa de la Entidad, detectando los errores que pudieran cometerse y corregir o proponer a las Áreas de Gestión los cambios que deben aplicarse.
Al tratarse la entidad de una empresa privada que gestiona recursos públicos, tiene especial relevancia el nivel de autonomía e independencia del que necesariamente debe estar dotado este departamento, con la facultad de poder exponer a cualquier nivel de los órganos de gobierno cuantas consideraciones crea oportuno destacar, para mejor salvaguarda de los intereses generales y del cumplimiento legal de la institución.
El departamento consta a su vez de un servicio específico de Auditoría Interna para poder separar estas funciones de las correspondientes a Intervención y al enlace que necesariamente asume antes todos los órganos de intervención, inspección o fiscalización de la Administración del Estado.
Seguidamente se detallan los departamentos y servicios principales de la Mutua estructurados bajo la dependencia de las Subdirecciones Generales:
💓 Tu corazón prefiere las escaleras 💓
¿Ascensor o escaleras? 🚪⬆️ Cada vez que eliges subir por las escaleras, tu cuerpo te lo agradece:
💪 Fortaleces tu corazón
🏃♀️ Mejoras tu salud cardiovascular
🩸 Aumentas el colesterol bueno (HDL)
🚫 Reduces el riesgo de enfermedades cardíacas y accidentes cerebrovasculares
No necesitas un gimnasio para cuidar tu salud — solo un par de escalones y un poco de decisión 😉